NEWS
資訊
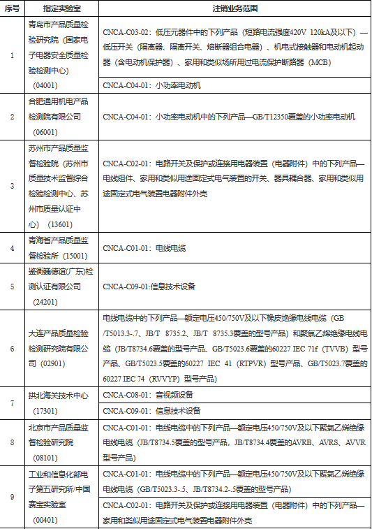
近日,根據《強制性產品認證機構和實驗室管理辦法》規定,經相關實驗室主動申請并審核確認,現注銷青島市產品質量檢驗研究院(國家電子電器安全質量檢驗檢測中心)等13家機構承擔的部分領域強制性產品認證指定檢測業務。

中國強制性產品認證即CCC認證,它按照我國行政法規,ccc認證于2001年12月3日開始實施,只要廠家的產品在【CCC產品目錄范圍內】,就必須按照國家規定辦理CCC認證,產品才能在國內銷售,否則的話屬于違法行為。
強制性產品認證指定實驗室注銷業務范圍信息表:

