2022年12月20日,加拿大創新、科學與經濟發展部(簡稱ISED)正式頒布了RSS-248 Issue 2標準,該標準自2023年6月20日起正式生效,取代了原先的RSS-248 Issue 1標準。RSS-248標準旨在規范在5925-7125 MHz頻段(即6 GHz頻段)內運行的免許可無線電局域網(RLAN)設備的認證要求。
此次新版本的發布帶來了一系列變化,包括但不限于:對設備類別的定義進行了擴展與更新,增加了新的設備類別及其相關定義,并對RLAN設備的定義進行了修訂,將其界定為在單個ISED標識號下使用一個或多個設備類別的設備;同時,新版本刪除了原有的頻率穩定性部分,并對新設備類別的功率限制進行了明確規定。

此外,新版本還增加了對新設備類別、模塊化產品和組合設備類別的設備操作要求,以及對標準功耗接入點和固定客戶端設備的地理定位要求,進一步提高了設備的操作規范性和地理位置的準確性。同時,為了適應現代通信技術的發展,新版本還增加了一個自動頻率協調系統的標準功耗接入點和固定客戶端設備的訪問要求,以及軟件安全要求,以確保設備在復雜電磁環境中的安全性和穩定性。
這些變化旨在更好地適應當前無線電通信領域的技術發展,確保RLAN設備在6 GHz頻段內的正常運行,同時提升設備的安全性和可靠性,為無線電通信領域的持續健康發展提供有力支持。
具體變化如下:
以下是RSS-248 Issue 2標準相對于RSS-248 Issue 1標準的主要變化序列:
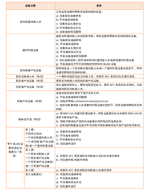
1、增加并擴展了設備類別的定義,引入了新的設備類別及其相關解釋,使設備分類更加細致和全面。如表1
2、對RLAN設備的定義進行了修訂,將其定義為在單個ISED標識號下可包含一個或多個設備類別的設備,使得設備類型的定義更加靈活和通用。
3、刪除了原有的頻率穩定性部分,以簡化標準內容,并適應當前無線電通信技術的發展趨勢。、
4、增加了新設備類別的功率限制規定,確保不同設備類別在6 GHz頻段內的功率使用符合規范,避免干擾其他無線通信設備。如表2
5、引入了對新設備類別、模塊化產品和組合設備類別的設備操作要求,規范了設備的操作方式和流程,提高了設備的操作性和穩定性。如表1
6、增加了對標準功耗接入點和固定客戶端設備的地理定位要求,確保設備在地理位置上的準確性和可追蹤性,為無線通信網絡的布局和管理提供了便利。
7、增加了對自動頻率協調系統的標準功耗接入點和固定客戶端設備的訪問要求,以適應無線通信網絡中設備間的自動協調和管理需求,提高網絡的整體性能和穩定性。
8、引入了軟件安全要求,確保設備在軟件層面的安全性和可靠性,防止潛在的安全漏洞和攻擊風險。
(表1)設備分類及其要求

(表2)各設備分類的測試項目及其限值要求
